Optimize your Commercial Strategy with Intelligent Data
Discover AgroTech, the new platform that revolutionizes agricultural management. Compare, analyze, and find the best Phytosanitary Solutions to strengthen the relationship with your customers.
Centralize information and simplify decision-making in one place.
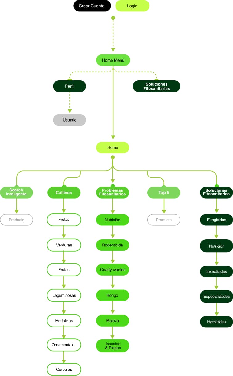
AgroTech is a digital tool to streamline connection with your customers, allowing them to filter and consult Phytosanitary Solutions by crop, problem type, or category, facilitating quick and updated access to the most relevant information for every agricultural need.
Competitive Advantage
Your customer has access to the full information of your catalog , with specific recommendations according to their needs and updated in real-time . A simple, fast, and intuitive experience.

Optimize your Commercial Strategywith Intelligent Data
Discover AgroTech, the new platform that revolutionizes agricultural management. Compare, analyze, and find the best Phytosanitary Solutions to strengthen the relationship with your customers.


Cargando...
AgroTech is a digital tool to streamline connection with your customers, allowing them to filter and consult Phytosanitary Solutions by crop, problem type, or category, facilitating quick and updated access to the most relevant information for every agricultural need.
Centralize information and simplify decision-making in one place.



Competitive Advantage
Your customer has access to the full information of your catalog, with specific recommendations according to their needs and updated in real-time. A simple, fast, and intuitive experience.
If your business is not in the palm of the hand, you are out of the market.
Digital Catalog with update
en Real-Time
Keep your portfolio always up to date, with accurate information accessible to your customers anytime, anywhere.
Smart filters by crop type or Phytosanitary Problem
Find the right solutions in seconds by filtering by specific needs and improving technical decision-making.
Quick access to technical sheets
and recommended products
Consult detailed and updated information on each product, optimizing technical and commercial crop management.
Intuitive search and modern, ready for IOS and Android format
Designed for a smooth and efficient experience.

Empower your business with centralized and strategic information

Sustainable Growth
Optimize your portfolio with more effective and sustainable Phytosanitary Solutions.

Smarter Decisions
Understand what the farmer is looking for and adapt your marketing actions.
Personalized Remarketing
Segment campaigns by crops or categories based on real user interests.
Comprehensive Vision
All data centralized, ready to guide your commercial strategies.
Explore the universe of Phytosanitary Solutions
Solutions formulated for efficient and sustainable weed control, protecting your crop yields and maintaining the natural balance of the agroecosystem.
Advanced technology for pest monitoring and control, minimizing environmental impact and maximizing plant health.
Effective prevention and treatment against fungi and bacteria, ensuring healthy crops and high-quality products.
Enhancers to improve the effectiveness of your phytosanitary applications, optimizing resource use and results.
Plant nutrition programs personalized for each crop stage, boosting growth and productivity.
Data Dashboard
Monitor and analyze critical application metrics and KPIs, optimizing strategic decision-making.
Key KPIs
Average App Session Time
Average duration of sessions, indicating the level of engagement and perceived utility by users.
% Usage Rate by Filter
Frequency with which users use specific filters, revealing their interests and search needs.
Crop Demand by Search
Analysis of the most searched crops to identify market trends and seasonal opportunities.
Most Searched/Clicked Product
Identification of flagship products generating the most interest and traction among users.
Bounce Rate
Percentage of users who abandon the application without interacting, a key indicator to improve user experience.
Contact Click Rate
Measurement of commercial intent and conversion of users interested in connecting with suppliers.
Technical Sheet Download Rate
Level of interest in detailed technical information, indicating users in advanced consideration stages.
AI ChatBot - Monitor and analyze critical metrics and KPIs, optimizing strategic decision-making.
Analyzes user behavior and offers recommendations adapted for +200 products, improving the shopping experience.
Uninterrupted assistance to answer technical and commercial queries at any time of the day.
Automates frequent responses, freeing up valuable time for your team to focus on strategic tasks.
Captures valuable information about farmers' needs and questions to improve your offer.
User Flow


OVERCOME ANYBIOLOGICAL CHALLENGE
WITH CONFIDENCE.
Centralize your information, analyze your data, and take your agricultural strategy to the next level.



